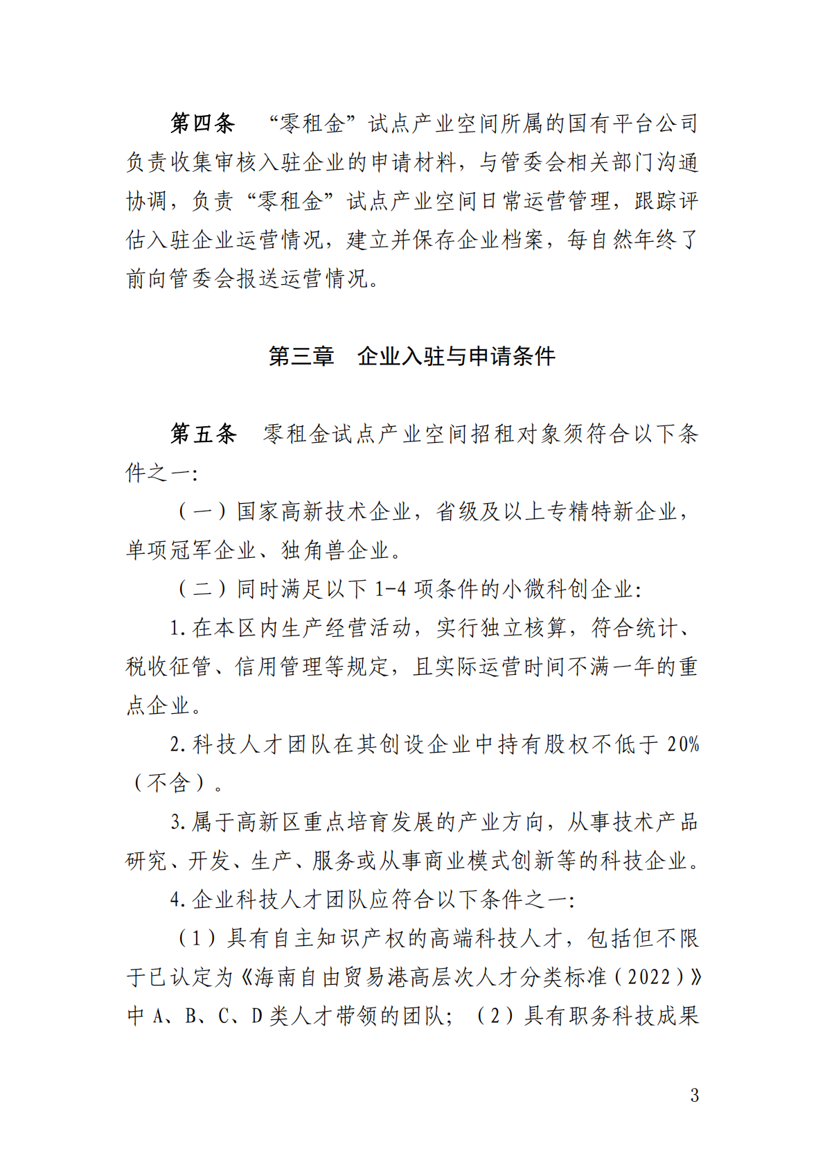
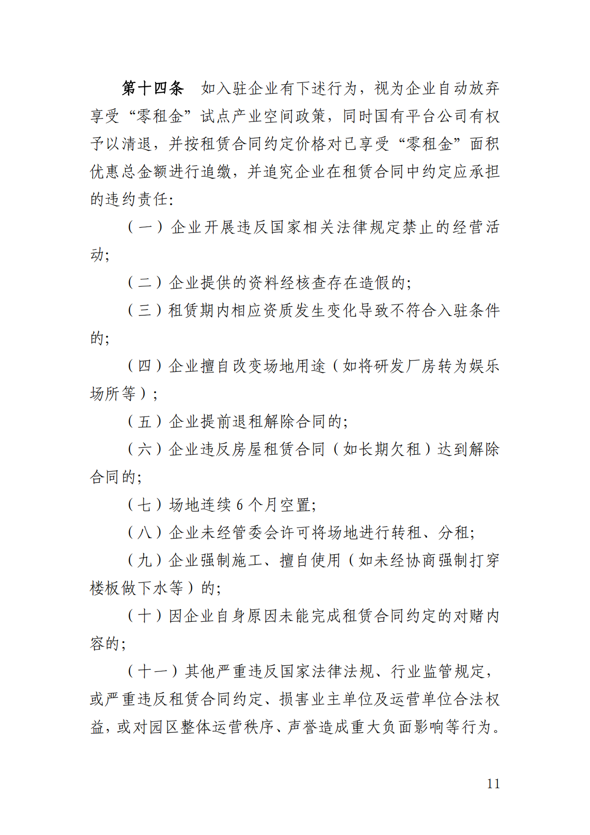
关于印发《海口国家高新技术产业开发区国有平台公司物业“零租金”试点产业空间实施办法》的通知

2025-10-24/

-- 分享 --



 

网站声明 | 联系我们

主办单位:

中共海南省委全面深化改革委员会办公室

中共海南省委自由贸易港工作委员会办公室

技术支持:海南南海网传媒股份有限公司   海南信息岛技术服务中心

机构设置

大事记

联系我们

主办单位:中共海南省委全面深化改革委员会办公室

中共海南省委自由贸易港工作委员会办公室

技术支持:海南南海网传媒股份有限公司

海南信息岛技术服务中心

琼ICP备19005356号 琼公网安备 46010802000557号