“中国洋浦港”船籍港政策 助力航运业发展

2023-01-19/

-- 分享 --

目录

前言

一、 政策背景

(一)独特的区位优势

(二)开放的海事行政管理

二、 政策解读

(一)特殊的国际船舶登记制度

1.登记机关

2.受理范围

3.登记主体

4.登记种类

5.登记流程

(二)开放的船舶检验制度

1.开放船舶入级检验

2.逐步放开法定检验

(三)船舶综合质量评价及分级管理制度

(四)开放的海员市场

1.允许境外企业和个人开办船员培训机构

2.允许外国籍人员参加船员培训考试

三、 税收优惠及便利化措施

(一)进口船舶“零关税”

(二)境内建造船舶增值税退税

(三)内外贸同船运输加注不含税油

(四)船舶保税油供受作业便利化

(五)启运港退税

(六)企业所得税

附录1:税收政策汇总表

附录2:政策索引

前 言

2020年6月1日,中共中央国务院印发《海南自由贸易港建设总体方案》,在运输来往自由便利方面提出要建立更加自由开放的航运制度,建设“中国洋浦港”船籍港,支持海南自由贸易港开展船舶登记,研究建立海南自由贸易港航运经营管理体制及海员管理制度。目前,“中国洋浦港”船籍港入籍的国际船舶已达34艘,助力海南国际航行船舶登记总吨规模跻身全国第二。

为了落实《海南自由贸易港建设总体方案》要求,加快推进海南自由贸易港建设,激发市场活力;同时,为了使自贸港政策能真正服务于市场主体,使得市场主体能够“用足、用好”海南自贸港政策,海南省商务厅负责组织、北京万商天勤(海口)律师事务所海南自贸港法律服务团队协助编撰《“中国洋浦港”船籍港政策助力航运业发展》指南。本指南主要从政策背景、政策解读、税收优惠及便利化措施三个方面分别对海南自由贸易港国际船舶登记、船舶检验、综合质量评价及分级管理制度、海员市场、税收优惠及便利化措施等政策进行梳理及解读,以期为相关市场主体提供明确的政策使用指引。

政策背景

2020年6月1日,中共中央、国务院印发的《海南自由贸易港建设总体方案》提出建设“中国洋浦港”船籍港,支持海南自由贸易港开展船舶登记,建立更加自由开放的航运制度。海南以国际船舶登记制度改革为重要抓手,推动实施一系列航运开放政策落地生效。

(一)独特的区位优势

海南省作为岛屿省份,有广阔的发展空间,全岛面积约3.4万平方公里,是迪拜的9倍,中国香港的32倍,新加坡的49倍;海南具有离岛优势,是华南经济圈、北部湾经济圈、东南亚经济圈和东盟经济圈的交会中心,便于海南自贸港实施“一线放开、二线管住”的特殊海关监管政策;海南面向东南亚、连接北部湾,地处北部湾中心地带和国际海运主航线的中间位置,是西部陆海新通道和海上丝绸之路的交会点,是中南半岛货物海运进入中国的重要门户。1

(二)开放的海事行政管理

海南作为我国最大的经济特区,具有全面实施深化改革和试验最高水平开放政策的独特优势。国家层面,2020年6月1日,中共中央、国务院印发了《海南自由贸易港建设总体方案》(以下简称《总体方案》),明确要求加快建设高水平的中国特色自由贸易港,提出要实施高度自由便利开放的运输政策,建立更加自由开放的航运制度,建设“中国洋浦港”船籍港。省级层面,海南省人民代表大会常务委员会出台《海南自由贸易港国际船舶条例》并于2021年9月1日正式施行。同时,出台《海南自由贸易港国际船舶登记程序规定》《海南自由贸易港国际船舶登记工作规程》《海南自由贸易港外国船舶检验机构入级检验监督管理办法》《外国籍人员参加海南自由贸易港船员培训、考试和申请船员证书管理办法》,并组织制定《海南自由贸易港船舶综合质量评价管理办法》等多项配套政策,构建了从船舶登记、检验、质量管理到海员市场等全流程的配套性制度。

政策解读

(一)特殊的国际船舶登记制度

1.登记机关

中华人民共和国海南海事局是国际船舶登记的监督管理机关。中华人民共和国海南海事局设立的国际船舶登记机关具体负责海南自由贸易港国际船舶登记工作。2

2.受理范围

政策优势:“中国洋浦港”船籍港率先实施“全岛一港”国际船舶注册机制,海南自贸港内符合条件的中国公民、法人或非法人组织都可以选择“中国洋浦港”为船籍港,从而享受“中国洋浦港”船籍港政策。

具体内容:下列船舶可以办理国际船舶登记:(一)在海南自由贸易港有住所的中国公民所有或者融资租赁、光船租赁的船舶;(二)在海南自由贸易港依法成立的法人所有或者融资租赁、光船租赁的船舶;(三)在海南自由贸易港依法成立的非法人组织所有或者融资租赁、光船租赁的船舶。

3.登记主体

政策优势:在我国船舶登记制度下,企业法人的注册资本中中方投资人的出资额不得低于  50%。在“中国洋浦港”船籍港登记制度中,取消船舶登记主体外资股比限制。目前,已吸引2家港澳台法人独资、外国法人独资的航运公司在海南办理船舶登记。

具体内容:在海南自由贸易港范围内办理国际船舶登记,取消船舶登记主体外资股比限制。

4.登记种类

政策优势:一是全国首创船舶临时所有权登记制度,即允许船舶所有人在暂时无法提交船舶所有权取得的证明文件原件时,凭船舶所有权取得证明材料的复印件或者扫描件申请办理临时船舶所有权登记,便于船运公司提早取得船舶权属证明,提早开展融资。二是新增可办理临时国籍的情形,从境外购买二手船舶,暂时无法提交船舶注销登记证明书,允许申请人持原船舶所有人出具的承诺文件申请办理临时船舶国籍证书,目的是保障外籍船舶转籍不停航。

具体内容:“中国洋浦港”船籍港进行的国际船舶登记种类包括:(一)船舶所有权登记;(二)船舶国籍登记;(三)船舶抵押权登记;(四)光船租赁登记;(五)船舶变更登记;(六)船舶注销登记;(七)国家规定的其他种类。

扫描二维码获取国际船舶登记申请材料

5.登记流程

政策优势:一是船舶登记由三级审批改为二级审批,减少审批程序,缩短审批时限,除船舶名称核定当场办结外,所有船舶登记和船舶证书文书办结时限均为1个工作日,多个事项同时办理的,最长办结时限不超过2个工作日;二是规范国际船舶登记行为,国际船舶登记申请材料使用格式文本,便利船运公司申请材料的准备,提高国际船舶登记效率。

具体操作:根据《海南自由贸易港国际船舶登记程序规定》,申请船舶登记,申请人应当填写登记申请书,并向船舶登记机关提交合法身份证明和其他有关申请材料。申请人可以通过海事信息系统网上申请办理船舶登记,也可以前往船舶登记机关现场申请(该事项已纳入全省通办,申请将船舶登记在“中国洋浦港”船籍港的,申请人可向海南海事局或其任一分支局政务窗口提交申请材料)。通过海事信息系统申请办理船舶登记的,船舶登记机关可以根据电子材料先行办理船舶登记手续,在领取登记证书时提交符合要求的申请材料。经船舶登记机关审查,船舶登记申请符合规定要求的,船舶登记机关予以登记,将申请登记事项记载于船舶登记簿,制作并发放船舶登记证书。涉及海事管理机构3签发、签注的其他船舶证书、文书均统一由船舶登记机关办理。

扫描二维码获取《海南自由贸易港国际船舶海事证书文书办理服务指南》

(二)开放的船舶检验制度

1.开放船舶入级检验

政策优势:我国一般船舶检验制度规定,从事国际航行的中国籍船舶,应向中国船级社申请入级检验,不能由其他船舶检验机构检验,而在海南自由贸易港范围内,可由外国船舶检验机构开展国际船舶入级检验。

具体内容:根据《船舶检验管理规定》(中华人民共和国交通运输部令2016年第2号)第六条第(四)项规定,经交通运输部海事局认可,在逐步开放的范围内对自由贸易区登记的中国籍国际航行船舶实施入级检验。外国船舶检验机构开展国际船舶入级检验的具体管理办法按照《海南自由贸易港外国船舶检验机构入级检验监督管理办法》有关要求进行。

操作要点:

• 外国验船公司应在开展具体的入级检验前,将入级规范及证书格式报海南海事局备案。

• 外国验船公司撤销入级检验证书时,应及时报告海南海事局。

• 外国验船公司应于每年12月31日前向海南海事局报告在海南自由贸易港开展的入级检验工作情况,报告内容包括船舶名录、入级检验种类。

2.逐步放开法定检验

政策优势:《海南自由贸易港建设总体方案》提出,建设“中国洋浦港”船籍港,简化检验流程,逐步放开船舶法定检验。法定检验放开后,获得法定检验授权的外国船级社检验的船舶转籍到“中国洋浦港”的,不需要变更船舶检验机构,大大提高国际船舶登记效率,节省企业时间成本与资金成本。目前法定检验的受权机构为中国船级社。

具体内容:经授权的船舶检验机构可以开展国际船舶法定检验及相应证书的签发工作。需要注意,外国船舶检验机构要求是在中国境内设立的验船公司(即商业存在形式),目前尚未放开外国验船公司派员检验(即跨境服务方式)。外国船舶检验机构在境内设立办事处的方式尚不符合条件要求。

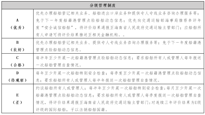
(三)船舶综合质量评价及分级管理制度

政策优势:为全面提升海南自由贸易港国际船舶安全管理效能,规范船舶综合质量评价管理,推动船舶质量整体提高,海南海事局出台《海南自由贸易港国际船舶综合质量评价管理办法》(以下简称《办法》),建立信息平台,将船舶质量、船员情况、企业安全和防污染管理等方面纳入指标体系进行分析和质量评价,并根据评价结果对船舶实施分级管理。海南自由贸易港国际船舶实施综合质量评价管理为全国首创。通过综合质量评价管理办法,引入退出机制,对连续三年评价结果为E级评级的国际船舶,予以注销船舶国籍。根据船舶质量评价结果对国际船舶实施分级管理的做法,可对船舶企业进行正向激励,对评价等级高的船舶企业采取政务服务、进出港方面等一系列便利高效措施,督促船东做好质量维护,有利于保障登记在“中国洋浦港”船籍港的船舶质量,提高国际认可度。

注:解释权及版权归海南省商务厅所有

具体内容:根据《办法》,国际船舶综合质量评价分为新登记船舶综合质量评价和现有登记船舶综合质量评价。新登记船舶综合质量评价在船舶所有权登记完成后15个工作日内开展,对现有登记船舶综合质量评价自船舶所有权登记日期周年日前15个工作日开展。评价结果分为A(优秀)、B(良好)、C(合格)、D(待观察)、E(差)等五个评级。登记机构根据评价结果实施分级管理,并不断优化和完善管理措施。《办法》自2023年6月1日起施行。

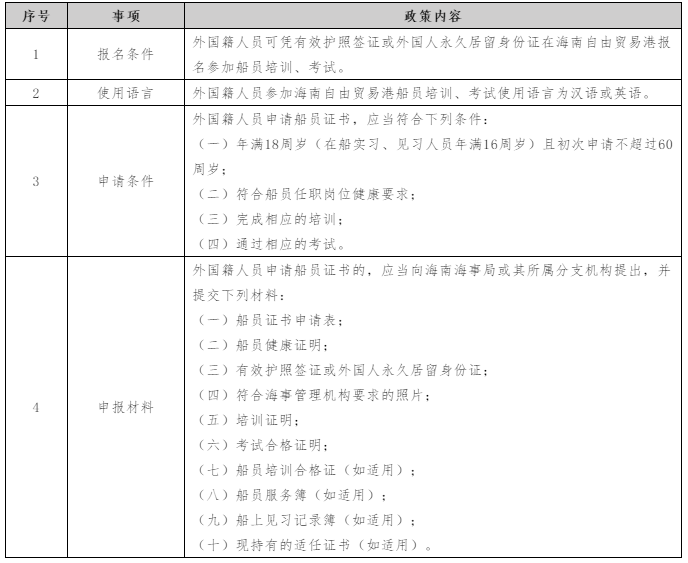
(四)开放的海员市场

政策优势:海南自由贸易港面向全球,打造最开放的海员市场。自2021年11月1日起施行《外国籍人员参加海南自由贸易港船员培训、考试和申请船员证书管理办法》。作为国内首个允许外国籍人员参加中国船员培训考试、发证的制度文件,填补了国内相关领域制度空白。

1.允许境外企业和个人开办船员培训机构

境外企业和个人可以按照有关规定在海南自由贸易港开办或者合作开办船员培训机构,从事船员培训业务。开设国家规定的船员培训项目,应当经海南海事管理机构批准。海南自由贸易港设立且从事外国籍人员培训的船员培训机构,应当按照《中华人民共和国船员培训管理规则》的规定取得相应项目的船员培训许可。培训机构开展培训的课程应当符合《海船船员培训大纲》的要求,并经过海南海事局确认。

2.允许外国籍人员参加船员培训考试

境外人员在海南自由贸易港参加国家规定的船员培训项目,经考试合格的,可以按照有关规定申请相应的船员适任证书和培训合格证书。

注:解释权及版权归海南省商务厅所有

税收优惠及便利化措施

(一)进口船舶“零关税”

2020年12月25日,财政部、海关总署、税务总局联合印发《关于海南自由贸易港交通工具及游艇“零关税”政策的通知》,规定进口用于营运用交通运输、旅游业的船舶及游艇,免征进口关税、进口环节增值税和消费税。详细内容及操作流程见《交通工具及游艇“零关税”政策助力交通运输业及旅游业发展》。

享惠实例:某航运企业进口运输船舶落户洋浦。企业享受优惠税收政策后免征了1204万元的进口关税和进口环节增值税。

扫描二维码获取《交通工具及游艇“零关税”政策助力交通运输业及旅游业发展》

(二)境内建造船舶增值税退税

2020年9月10日,财政部、交通运输部等联合印发《关于海南自由贸易港国际运输船舶有关增值税政策的通知》(以下简称《通知》,对境内建造船舶企业向运输企业销售,且船舶登记在“中国洋浦港”船籍港并从事国际运输和港澳台运输业务的船舶,对购进船舶的运输企业实行增值税退税政策。

主要内容:

•  对境内建造船舶企业向运输企业销售且同时符合下列条件的船舶,实行增值税退税政策,由购进船舶的运输企业向主管税务机关申请退税:1.购进船舶在“中国洋浦港”登记;2.购进船舶从事国际运输和港澳台运输业务。

• 购进船舶运输企业的应退税额,为其购进船舶时支付的增值税额。

• 运输企业购进船舶支付的增值税额,已从销项税额中抵扣的,不得申请退税;已申请退税的,不得从销项税额中抵扣。

•  运输企业不再符合该《通知》退税条件的,应向交通运输部门办理业务变更,并在条件变更次月纳税申报期内向主管税务机关办理补缴已退税款手续。应补缴增值税额=购进船舶的增值税专用发票注明的税额×(净值÷原值)。

• 运输企业按照上述规定补缴税款的,自税务机关取得解缴税款的完税凭证上注明的增值税额,准予从销项税额中抵扣。

• 本通知自2020年10月1日起执行至2024年12月31日。适用政策的具体时间以《船舶所有权登记证书》的签发日期为准。

享惠实例:海南前期已办理7艘船舶共计约3.59亿的增值税退税,单艘退税最高7497万元人民币,大大降低了企业的购船成本。


扫描二维码获取详细内容

(三)内外贸同船运输加注不含税油

全岛封关运作前,对以洋浦港作为中转港从事内外贸同船运输的境内船舶,允许其在洋浦港加注本航次所需的保税油;对其在洋浦港加注本航次所需的本地生产燃料油,实行出口退税政策。上述保税油和适用出口退税政策的本地生产燃料油统称为“不含税油”。本航次,是指从装载外贸货物的始发港至洋浦以及从洋浦装载外贸货物至目的港的航次。其中,始发港为首个装载至洋浦中转的外贸货物的境内港;目的港为最终卸载自洋浦中转的外贸货物的境内港。本航次所需不含税油加注量=本航次里程×(燃油消耗率×额定功率÷额定航速)。对上述在境内船舶加注的本航次所需不含税油,免征关税、增值税和消费税。

操作流程:

① 供油企业通过国际贸易单一窗口系统向海关申报出口“保税核注清单”。

②  供油企业办理出口报关申报,出口申报须与出口“保税核注清单”进行关联,随附本航次所需燃料油量书面核定凭证(《内外贸同船运输船舶航次所需不含税油加注量核定申请表》)、合同、形式发票、船舶国籍证书、产品质量报告等。经洋浦港海关审核放行后,供油船可装油出库。

③ 供油企业供油前在网上向海事部门进行供受油作业报告。

④ 受油船舶在洋浦海域内,应及时向海事部门报告船舶动态信息。

⑤  供油企业通过国际贸易单一窗口向洋浦港海关申报物料添加申请,并递交物料添加申报、本航次所需燃料油量书面核定凭证(或供油申请备注核定情况)等材料,通过审批后即可供油。

⑥ 供油作业结束,递交供油凭证到洋浦港海关。如实际供油数量与申报数量不符,再进行改单申报。

⑦ 供油企业向海事部门网上进行供受油作业确认报告。

享惠实例:某航运企业通过内外贸同船运输累计已在洋浦加注不含税油2632吨,节降燃油成本超过100万元。


扫描二维码获取操作指引

(四)船舶保税油供受作业便利化

政策优势:我国对国际航行船舶在我国沿海港口加注的燃料油(指产品编码为“27101922”的产品),实行出口退(免)税政策,增值税出口退税率为13%。海南为便利企业享受优惠税收政策,助力保税油供应基地建设,印发《关于深化海南自由贸易港船舶保税油便利化海事监管措施的公告》,制定一系列措施,提升船舶保税油供受作业效率。

具体内容:

一是对船舶保税油供受作业单位备案实施告知承诺制,减免备案申请单位有关不直接涉及安全与防污染的或通过海事信息系统能查询到的材料的提交要求,材料提交数量从原11项减少到5项。

二是优化保税油供油船舶危险货物申报制度。在特定港区继续实施船舶载运危险货物报告制度基础上,供油船舶往返于海南其他港口之间的,只需在保税油装载地海事局办理一次船载危险货物进出港申报手续。

三是实施国际航行受油船舶“即加即走”管理模式。各分支海事局24小时“即受即审”国际航行受油船进出口岸手续,减少船舶加油期间非生产性延误。载运危险货物的受油船在港外锚地加注保税油的,免予办理船载危险货物进出港申报手续。

四是免予保税油受油船舶办理作业信息报告手续,有关作业信息由供油船舶向海事管理机构报告。加注作业地点和时间等信息变更的,可通过“海事一网通办平台”、电话等方式及时补报。

五是开辟船舶燃油装载和使用信息报告便捷通道。船舶保税油受油船舶无法获取合规燃油导致船舶使用或装载不合规燃油的,有关船舶或代理可通过“海事一网通办平台”、传真或邮件等方式提前提交《合规燃油不可获得报告》。需审查报告的,各分支海事局在供受油作业前完成相关审查工作。

(五)启运港退税

政策优势:一般情况下,出口企业需将货物运到出口离境港口并办理结关手续后才能向税务部门申请退税。实行启运港退税政策后,对符合条件的货物自启运港运出后即视同出口,企业可向税务部门申请办理退税手续。实行启运港退税政策后,有利于出口企业提前办理退税业务,提高资金周转效率。

具体内容:对符合条件的出口企业从启运地口岸(以下称启运港)启运报关出口,由符合条件的运输企业承运,从水路转关直航或经停指定口岸(以下称经停港),自离境地口岸(海南省洋浦港)离境的集装箱货物,实行启运港退税政策。其中,危险品不适用启运港退税政策。

•  启运港:启运港为营口市营口港、大连市大连港、秦皇岛市秦皇岛港、天津市天津港、烟台市烟台港、青岛市青岛港、日照市日照港、苏州市大仓港、连云港市连云港港、南通市南通港、泉州市泉州港、广州市南沙港、湛江市湛江港、钦州市钦州港。

• 离境港:离境港为海南省洋浦港。

• 经停港:上述启运港均可作为经停港的船舶,可在经停港加装、卸载货物。从经停港加装的货物,需为已报关出口、 经由上述离境港离境的集装箱货物。

(六)企业所得税

政策优势:全岛封关运作前,注册在海南自由贸易港并实质性运营的鼓励类产业企业,减按15%征收企业所得税。全岛封关运作后,将按负面清单行业管理,不在负面清单行业内的企业,减按15%征收企业所得税。

具体内容:针对航运相关产业,根据《海南自由贸易港新增鼓励类产业目录(2020年版)》“五、交通运输、仓储和邮政业”中列举多项相关产业,如“52.船舶登记、管理、维修、保养、检验检测和相关服务,邮轮与国际航运、飞机物资供应业务,船用燃油和天然气、船用产品、物料供应等船舶供应,航运航空保税燃油和保税LNG加注服务”“53.水上客货运输及辅助业务,港口装卸、仓储、拖轮、理货业务,邮轮港口业务、邮轮运输业务”“54.国际无船承运人业务”“55.国际寄递物流”“57.国际航线挂靠、集装箱中转业务、集装箱拆拼箱”“60.全球集拼分拨系统研发及运营管理”“61.国际货代、船代、报关、报检等相关代理业务”“62.仓储、运输、货代、船代、拣选、包装、装卸、分拣、搬运、流通加工、配送、逆向物流、信息处理等一体化服务”,目前被纳入鼓励类产业目录清单并符合条件的,可以享受15%企业所得税低税率优惠政策。具体鼓励类产业界定见《<海南自由贸易港鼓励类产业目录(2020年本)>界定指引》。

扫描二维码获取《<海南自由贸易港鼓励类产业目录(2020年本)>界定指引》


附录1
税收政策汇总表

注:解释权及版权归海南省商务厅所有


附录2
政策索引

中共中央 国务院《海南自由贸易港建设总体方案》(2020年6月1日)

海南省人民代表大会常务委员会《海南自由贸易港国际船舶条例》(海南省人民代表大会常务委员会公告第82号)

海南海事局《海南自由贸易港国际船舶登记登记程序规定》(2020年11月3日)

海南海事局《海南自由贸易港国际船舶登记工作规程》(2021年12月31日)

海南省人民政府办公厅《海南自由贸易港外国船舶检验机构入级检验监督管理办法》(琼府办〔2021〕49号)

海南海事局《海南自由贸易港船舶综合质量评价管理办法》(2023年6月1日起施行)

海南海事局《外国籍人员参加海南自由贸易港船员培训、考试和申请船员证书管理办法》(2021年10月29日)

财政部 海关总署 国家税务总局《关于海南自由贸易港交通工具及游艇“零关税”政策的通知 》(财关税〔2020〕54号)

财政部 交通运输部 税务总局《关于海南自由贸易港国际运输船舶有关增值税政策的通知》(财税〔2020〕41号)

财政部 交通运输部 商务部海关总署  税务总局《关于海南自由贸易港内外贸同船运输境内船舶加注保税油和本地生产燃料油政策的通知》(财税〔2021〕2号)

洋浦交通运输和海洋局《洋浦内外贸同船运输境内船舶加注不含税油操作指引》(浦交字〔2021〕70号)

海南海事局《关于实施船舶保税油供受作业便利化海事监管措施的公告》(2020年第1号)

财政部 海关总署 税务总局《关于海南自由贸易港试行启运港退税政策的通知》(财税〔2021〕1号)

国家发展和改革委员会 财政部 国家税务总局《海南自由贸易港新增鼓励类产业目录(2020年版)》(发改地区规〔2021〕120号)

本指南解释权及版权归海南省商务厅所有,如需转载,请联系:海南商务微信公众号。联系方式:(0898)65369650

协助编撰单位:北京万商天勤(海口)律师事务所

海南自贸港法律服务团队


注 释

1.丁敏 李颖雪 张婧姝 杨斌.洋浦港打造区域国际集装箱枢纽港的思路[J].中国港口,2022/7;

2.目前,“中国洋浦港”籍国际船舶登记暂由海南自由贸易港国际船舶登记中心(筹)统一办理;

3.海事管理机构是一个泛称,包括海事局、各直属局、分支局等。



 

网站声明 | 联系我们

主办单位:

中共海南省委全面深化改革委员会办公室

中共海南省委自由贸易港工作委员会办公室

技术支持:海南南海网传媒股份有限公司   海南信息岛技术服务中心

机构设置

大事记

联系我们

主办单位:中共海南省委全面深化改革委员会办公室

中共海南省委自由贸易港工作委员会办公室

技术支持:海南南海网传媒股份有限公司

海南信息岛技术服务中心

琼ICP备19005356号 琼公网安备 46010802000557号